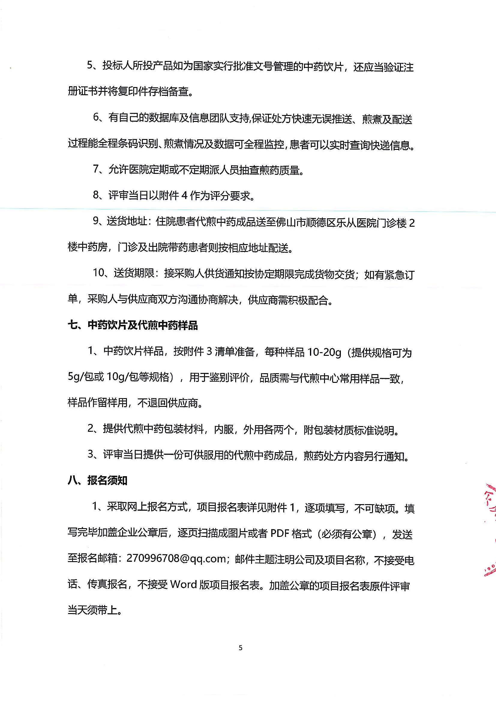
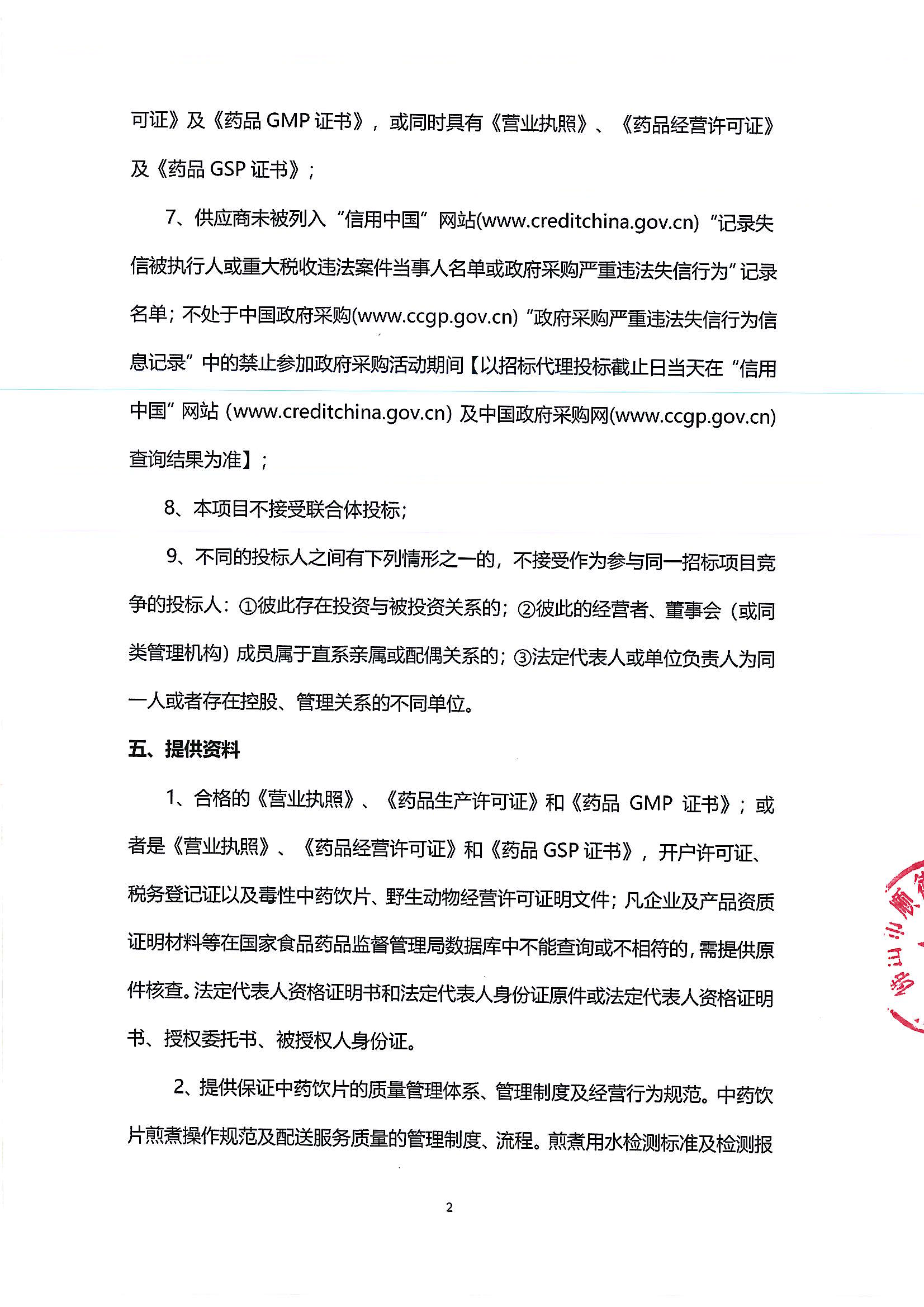
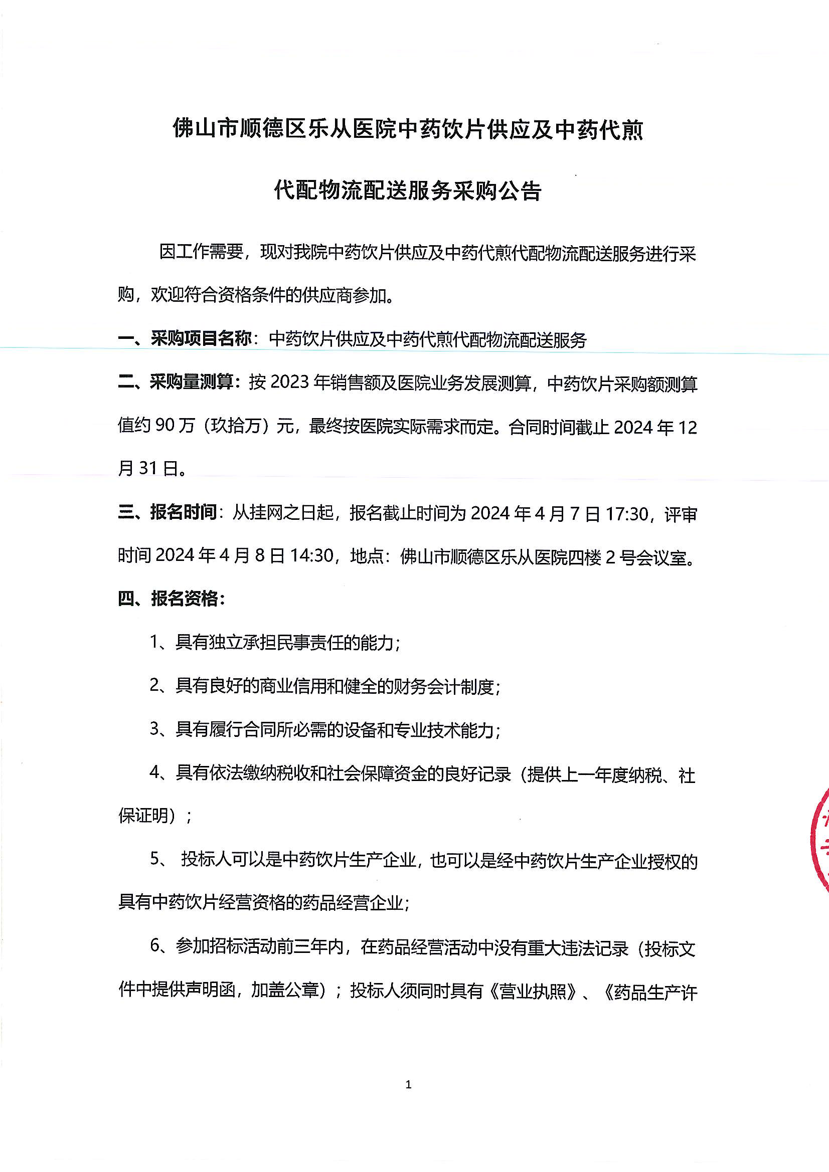
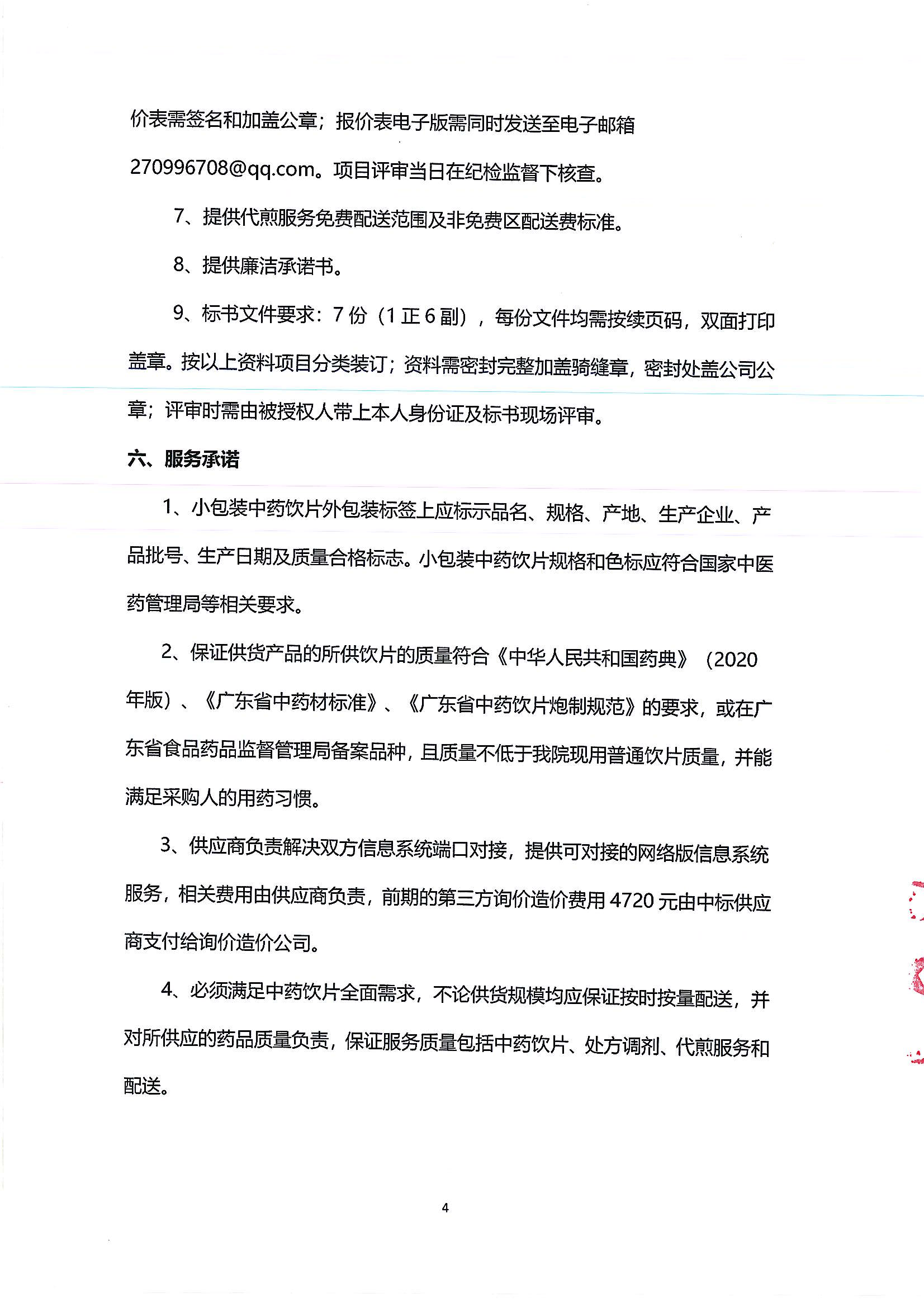
乐从医院中药饮片供应及中药代煎代配物流配送服务采购公告
  • 发布时间:2024-03-28
  • 作者:administrator
  • 点击数::
返回列表
医院地址:广东省佛山市顺德区乐从镇乐从大道45号   投诉咨询电话:0757-28338122 传真:0757-28338118 急救电话:0757-28338120   
©佛山市顺德区乐从医院 版权所有 All rights reserved   技术支持:医创科技
医院地址:广东省佛山市顺德区乐从镇乐从大道45号
投诉咨询电话:0757-28338122 传真:0757-28338118 急救电话:0757-28338120   
©佛山市顺德区乐从医院 版权所有 All rights reserved   技术支持:医创科技